背景
线上 k8s 集群 kube-apiserver 的 ConfigMap Get 操作 QPS 较高,且同时间段 Etcd 中 ConfigMap 资源的 Get 操作 QPS 也较高,看日志多数请求的发起方是 kubelet。对应 k8s v1.22.13 版本代码,同时在 v1.28.0 测试现象相同。kube-apiserver 日志大致如下:
1
2
3
|
2023-08-23T08:55:54.331196195Z stderr F I0823 08:55:54.330840 1 httplog.go:132] "HTTP" verb="GET" URI="/api/v1/namespaces/default/configmaps/nginx-cfgmap" latency="1.926865ms" userAgent="kubelet/v1.28.0 (linux/amd64) kubernetes/855e7c4" audit-ID="36cfcbe3-d76a-4a4d-b251-47cc2df060cb" srcIP="192.168.228.2:59052" apf_pl="system" apf_fs="system-nodes" apf_iseats=1 apf_fseats=0 apf_additionalLatency="0s" apf_execution_time="1.269527ms" resp=200
2023-08-23T08:57:09.333913507Z stderr F I0823 08:57:09.333470 1 httplog.go:132] "HTTP" verb="GET" URI="/api/v1/namespaces/default/configmaps/nginx-cfgmap" latency="1.810334ms" userAgent="kubelet/v1.28.0 (linux/amd64) kubernetes/855e7c4" audit-ID="563bd337-df29-4342-afd0-9ca6e0632f0f" srcIP="192.168.228.2:59052" apf_pl="system" apf_fs="system-nodes" apf_iseats=1 apf_fseats=0 apf_additionalLatency="0s" apf_execution_time="1.177012ms" resp=200
2023-08-23T08:58:14.338971779Z stderr F I0823 08:58:14.338630 1 httplog.go:132] "HTTP" verb="GET" URI="/api/v1/namespaces/default/configmaps/nginx-cfgmap" latency="1.563356ms" userAgent="kubelet/v1.28.0 (linux/amd64) kubernetes/855e7c4" audit-ID="45350dc7-7a4b-43f1-8972-3b8053578234" srcIP="192.168.228.2:59052" apf_pl="system" apf_fs="system-nodes" apf_iseats=1 apf_fseats=0 apf_additionalLatency="0s" apf_execution_time="929.214µs" resp=200
|
由来
定位此问题的过程中花了一定的时间,同时也纠正了一些有关 kubelet 内 Pod 处理的错误理解。本篇旨在描述上述现象产生的原因及潜在问题,同时也希望能帮助大家更进一步的理解 kubelet 对 Pod 的处理逻辑。
由于涉及到的逻辑较多,因此将拆分成三篇来写:
- ConfigMap Get 请求的来源?
- 为什么 QPS 高?为什么没有走 kube-apiserver 缓存?
- 问题如何解决?
本篇主要介绍 ConfigMap Get 请求的整个调用链路
追踪溯源
在找到具体原因之前,大概有个排查方向,因为日志中显示的 ConfigMap 都是挂载到 Pod 中作为 Volume 使用的,问题的根源大概率与此有关,因此先从这个方向来。
采取自下而上方式沿着函数调用链路看代码,找源头,首先需要找到最后调用 ConfigMap Get 的地方,如果熟悉 client-go 的话,很容易在 /pkg/kubelet 目录下根据关键字 ConfigMaps( 搜索到结果,在 /pkg/kubelet/configmap/configmap_manager.go 文件中,里面有三种类型的 manager,分别对用不同类型的参数设置,因为 kubelet 配置的 configMapAndSecretChangeDetectionStrategy: Cache,因此看 NewCachingConfigMapManager 即可,最终返回 cacheBasedManager 就是管理 ConfigMap 的。
1
2
3
4
5
6
7
8
9
10
11
12
13
14
15
16
17
|
// NewCachingConfigMapManager creates a manager that keeps a cache of all configmaps
// necessary for registered pods.
// It implement the following logic:
// - whenever a pod is create or updated, the cached versions of all configmaps
// are invalidated
// - every GetObject() call tries to fetch the value from local cache; if it is
// not there, invalidated or too old, we fetch it from apiserver and refresh the
// value in cache; otherwise it is just fetched from cache
func NewCachingConfigMapManager(kubeClient clientset.Interface, getTTL manager.GetObjectTTLFunc) Manager {
getConfigMap := func(namespace, name string, opts metav1.GetOptions) (runtime.Object, error) {
return kubeClient.CoreV1().ConfigMaps(namespace).Get(context.TODO(), name, opts)
}
configMapStore := manager.NewObjectStore(getConfigMap, clock.RealClock{}, getTTL, defaultTTL)
return &configMapManager{
manager: manager.NewCacheBasedManager(configMapStore, getConfigMapNames),
}
}
|
NewCachingConfigMapManager 创建一个管理器,用于管理缓存的 ConfigMap 数据。
- 当创建或更新 Pod 时,缓存中的所有 ConfigMap 数据都会被标记为无效。
- 在每次调用
GetObject() 方法时,首先尝试从本地缓存中获取数据。如果数据不存在、已被标记为无效或已过期,会从 apiserver 获取最新数据,并刷新缓存中的数据。如果数据存在于缓存中且有效,则直接从缓存中获取。
注释写的很清楚,每次创建或者更新 Pod 时,缓存中 Pod 对应的 ConfigMap 会被标记为无效,等 GetObject 被调用时,发现本地缓存中对应的 ConfigMap 已被标记为无效,就去 apiserver 获取。一种典型的协作式逻辑,接下来围绕两个调用链来看分析: GetObject 的调用链,缓存无效标记链。
GetObject 调用链
投石问路
首先看下 GetObject 干了什么,核心逻辑还是在 Get 中,下面代码中的 klog 日志输出是为了方便调试自己加上去的,在官方代码中没有的。
1
2
3
4
5
6
7
8
9
10
11
12
13
14
15
16
17
18
19
20
21
22
23
24
25
26
27
28
29
30
31
32
33
34
35
36
37
38
39
40
41
42
43
44
45
46
47
48
49
50
51
52
53
54
55
56
57
58
59
|
// pkg/kubelet/util/manager/cache_based_manager.go
func (c *cacheBasedManager) GetObject(namespace, name string) (runtime.Object, error) {
return c.objectStore.Get(namespace, name)
}
func (s *objectStore) Get(namespace, name string) (runtime.Object, error) {
key := objectKey{namespace: namespace, name: name}
data := func() *objectData {
s.lock.Lock()
defer s.lock.Unlock()
item, exists := s.items[key]
if !exists {
return nil
}
if item.data == nil {
klog.V(5).InfoS("empty item data", "key", key.namespace+"/"+key.name)
item.data = &objectData{}
}
return item.data
}()
if data == nil {
return nil, fmt.Errorf("object %q/%q not registered", namespace, name)
}
// After updating data in objectStore, lock the data, fetch object if
// needed and return data.
data.Lock()
defer data.Unlock()
if data.err != nil || !s.isObjectFresh(data) {
opts := metav1.GetOptions{}
if data.object != nil && data.err == nil {
// This is just a periodic refresh of an object we successfully fetched previously.
// In this case, server data from apiserver cache to reduce the load on both
// etcd and apiserver (the cache is eventually consistent).
util.FromApiserverCache(&opts)
klog.V(5).InfoS("set resourceversion 0", "key", key.namespace+"/"+key.name)
}
object, err := s.getObject(namespace, name, opts)
if err != nil && !apierrors.IsNotFound(err) && data.object == nil && data.err == nil {
// Couldn't fetch the latest object, but there is no cached data to return.
// Return the fetch result instead.
return object, err
}
if (err == nil && !isObjectOlder(object, data.object)) || apierrors.IsNotFound(err) {
// If the fetch succeeded with a newer version of the object, or if the
// object could not be found in the apiserver, update the cached data to
// reflect the current status.
data.object = object
data.err = err
data.lastUpdateTime = s.clock.Now()
}
} else {
klog.V(5).InfoS("return from cache directly", "key", key.namespace+"/"+key.name)
}
return data.object, data.err
}
|
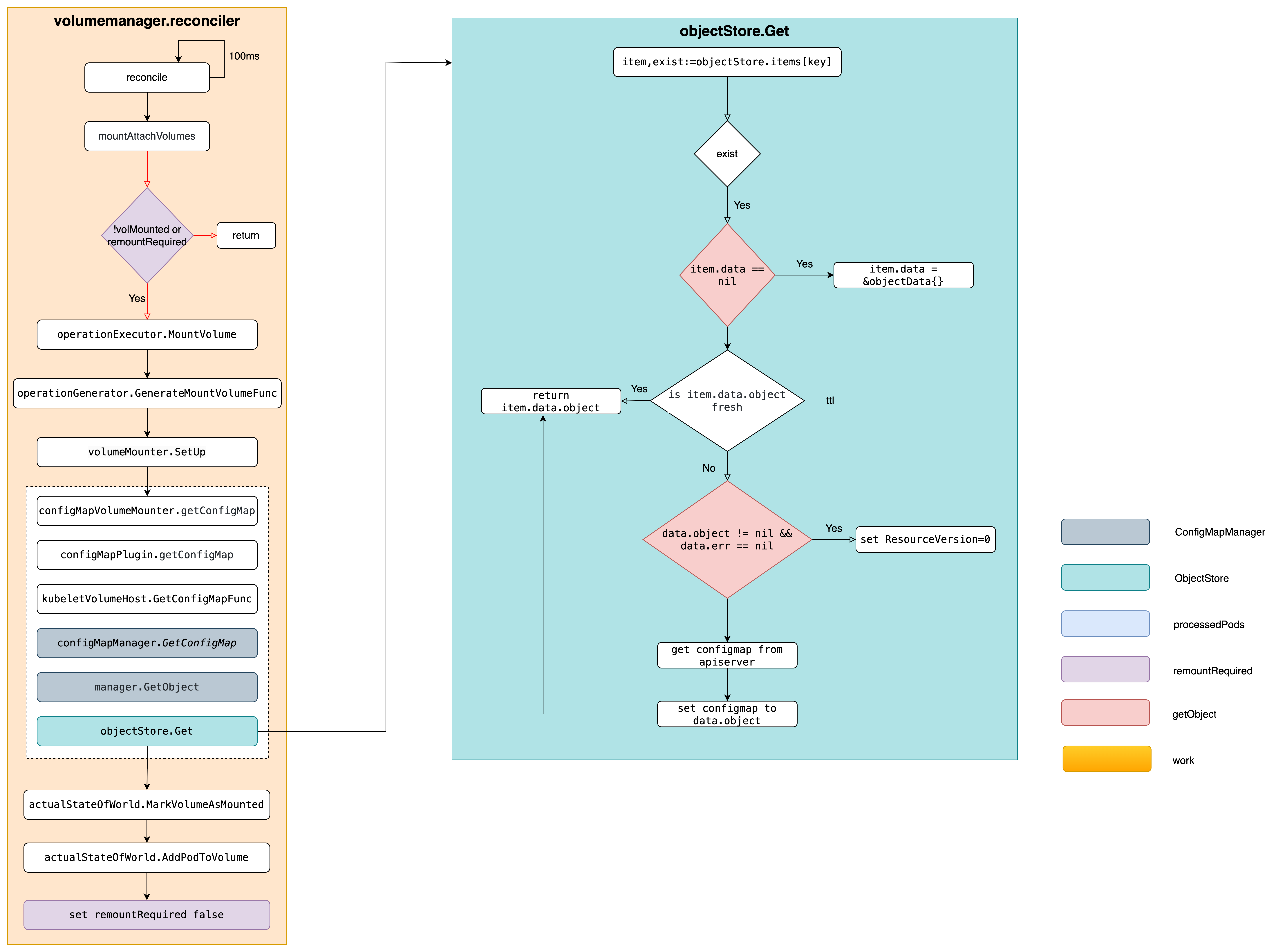
objectStore 用来存储所用到的所有 ConfigMap,key 是一个由 ConfigMap 的 namespace 和 name 组成的结构体,value 是 objectStoreItem 结构体,其内维护了对应 ConfigMap 的引用计数、ConfigMap 自身、最后更新时间等属性。
1
2
3
4
5
6
7
8
9
10
11
12
13
14
15
16
17
18
19
20
21
22
23
24
25
26
27
28
29
30
31
32
33
|
// pkg/kubelet/util/manager/cache_based_manager.go
type objectKey struct {
namespace string
name string
uid types.UID
}
// objectStoreItems is a single item stored in objectStore.
type objectStoreItem struct {
refCount int
data *objectData
}
type objectData struct {
sync.Mutex
object runtime.Object
err error
lastUpdateTime time.Time
}
// objectStore is a local cache of objects.
type objectStore struct {
getObject GetObjectFunc
clock clock.Clock
lock sync.Mutex
items map[objectKey]*objectStoreItem
defaultTTL time.Duration
getTTL GetObjectTTLFunc
}
|
顺藤摸瓜
沿着 GetObject 调用链路向上找,直到 configMapVolumeMounter 结构,在他的 SetUpAt 方法中有一行代码来获取 ConfigMap。
1
|
configMap, err := b.getConfigMap(b.pod.Namespace, b.source.Name)
|
很明显,结构体名字就是和挂载有关的。继续往上找看又是谁在调用 SetUpAt ,最终在 reconiler 结构的 mountAttachVolumes 方法中找到了最终的触发者 operationExecutor.MountVolume,忽略了部分不相关代码,如下
1
2
3
4
5
6
7
8
9
10
11
12
13
14
15
16
17
18
19
20
21
22
23
24
25
26
27
28
29
30
31
32
33
34
35
36
37
38
39
40
41
42
|
// pkg/kubelet/volumemanager/reconciler/reconciler.go
func (rc *reconciler) mountAttachVolumes() {
// Ensure volumes that should be attached/mounted are attached/mounted.
volumesToMount := rc.desiredStateOfWorld.GetVolumesToMount()
for _, volumeToMount := range volumesToMount {
volMounted, devicePath, err := rc.actualStateOfWorld.PodExistsInVolume(volumeToMount.PodName, volumeToMount.VolumeName)
volumeToMount.DevicePath = devicePath
if cache.IsVolumeNotAttachedError(err) {
...
} else if !volMounted || cache.IsRemountRequiredError(err) {
// Volume is not mounted, or is already mounted, but requires remounting
remountingLogStr := ""
isRemount := cache.IsRemountRequiredError(err)
if isRemount {
remountingLogStr = "Volume is already mounted to pod, but remount was requested."
}
klog.V(4).InfoS(volumeToMount.GenerateMsgDetailed("Starting operationExecutor.MountVolume", remountingLogStr))
err := rc.operationExecutor.MountVolume(
rc.waitForAttachTimeout,
volumeToMount.VolumeToMount,
rc.actualStateOfWorld,
isRemount)
if err != nil && !isExpectedError(err) {
// Ignore nestedpendingoperations.IsAlreadyExists and exponentialbackoff.IsExponentialBackoff errors, they are expected.
// Log all other errors.
klog.ErrorS(err, volumeToMount.GenerateErrorDetailed(fmt.Sprintf("operationExecutor.MountVolume failed (controllerAttachDetachEnabled %v)", rc.controllerAttachDetachEnabled), err).Error())
}
if err == nil {
if remountingLogStr == "" {
klog.V(1).InfoS(volumeToMount.GenerateMsgDetailed("operationExecutor.MountVolume started", remountingLogStr))
} else {
klog.V(5).InfoS(volumeToMount.GenerateMsgDetailed("operationExecutor.MountVolume started", remountingLogStr))
}
}
} else if cache.IsFSResizeRequiredError(err) &&
utilfeature.DefaultFeatureGate.Enabled(features.ExpandInUsePersistentVolumes) {
...
}
}
}
|
逻辑大致如下:
- 首先从
desiredStateOfWorld 获取需要挂载的所有的卷(ConfigMap)
- 遍历每个卷,看 Pod 是否存在于
actualStateOfWorld 中保存的已经挂载了卷的 Pod 列表中
- 如果 2 返回不存在(尚未挂载),或者需要重新挂载,则会调用
operationExecutor.MountVolume 进行挂载
之后就会一步步触发最终 GetObject 去获取要挂载的 ConfigMap,继续往上找 mountAttachVolumes 调用方,如下
1
2
3
4
5
6
7
8
9
10
11
12
13
14
15
16
17
18
19
20
21
22
23
24
|
// pkg/kubelet/volumemanager/reconciler/reconciler.go
func (rc *reconciler) Run(stopCh <-chan struct{}) {
wait.Until(rc.reconciliationLoopFunc(), rc.loopSleepDuration, stopCh)
}
func (rc *reconciler) reconciliationLoopFunc() func() {
return func() {
rc.reconcile()
...
}
}
func (rc *reconciler) reconcile() {
...
// Next we mount required volumes. This function could also trigger
// attach if kubelet is responsible for attaching volumes.
// If underlying PVC was resized while in-use then this function also handles volume
// resizing.
rc.mountAttachVolumes()
...
}
|
至此找到了最上层触发 GetObject 调用的调用者 reconciler,他在 kubelet 启动时启动,每间隔 loopSleepDuration (代码中写死的 100ms )执行一次,每次执行时都会去调用 mountAttachVolumes 最终调用 GetObject。
上述流程总结如下图

缓存无效标记链
蛛丝马迹
思路同上,需要先找到标记是什么,还是得回到 GetObject 中(开头代码注释中写了)。因为从 kube-apiserver 日志中看到的现象是请求直接穿透到了 Etcd,再结合上面 Get 方法,可以知道是命中了 item.data == nil 之后执行 item.data = &objectData{},因此才没有命中 data.object != nil 的逻辑,也就没有给请求设置 ResourceVersion: 0 的参数,最终导致请求穿透到了 Etcd。在每次请求结束后,会将 data.object 赋值为刚获取到的 ConfigMap。又因为日志中已知出现请求,基本可以得到标记无效就是靠设置 item.data = nil 实现的。
代码中搜索 .data = nil 会发现只有一条匹配的
1
2
3
4
5
6
7
8
9
10
11
12
13
14
15
16
17
18
19
20
21
|
func (s *objectStore) AddReference(namespace, name string) {
key := objectKey{namespace: namespace, name: name}
// AddReference is called from RegisterPod, thus it needs to be efficient.
// Thus Add() is only increasing refCount and generation of a given object.
// Then Get() is responsible for fetching if needed.
s.lock.Lock()
defer s.lock.Unlock()
item, exists := s.items[key]
if !exists {
item = &objectStoreItem{
refCount: 0,
data: &objectData{},
}
s.items[key] = item
}
item.refCount++
// This will trigger fetch on the next Get() operation.
item.data = nil
}
|
注释写的也很清晰,设置 item.data = nil 会触发下次执行 Get 操作时去访问 apiserver。标记找到了,接下来就是去看下整个调用链了。
抽丝剥茧
沿着 AddReference 调用链路往上找,发现最终调用方在 syncPod 中,如下
1
2
3
4
5
6
7
8
9
10
11
12
13
14
15
|
func (kl *Kubelet) syncPod(ctx context.Context, updateType kubetypes.SyncPodType, pod, mirrorPod *v1.Pod, podStatus *kubecontainer.PodStatus) (isTerminal bool, err error) {
...
// ensure the kubelet knows about referenced secrets or configmaps used by the pod
if !kl.podWorkers.IsPodTerminationRequested(pod.UID) {
if kl.secretManager != nil {
kl.secretManager.RegisterPod(pod)
}
if kl.configMapManager != nil {
kl.configMapManager.RegisterPod(pod)
}
}
...
}
|
syncPod 调用 configMapManager.RegisterPod 最终触发 AddReference 设置 item.data 为 nil,相当于标记缓存无效。到这里熟悉 kubelet 主流程的话应该就比较清楚是怎么回事了,Kubelet 会为每个 Pod 启动一个单独的 goroutine PodWorker 负责 Pod 生命周期的管理,这里盗用一个网图

有四个 chan:
- configCh 对应从外界获取到的 Pod 信息,有三种来源 File,Http,Apiserver;
- syncCh 对应一个 ticker,每秒触发一次,时间写死在代码中;
- housekeepingCh 也对应一个 ticker,每 2 秒触发一次,时间同样写死在代码中;
- plegCh 对应从 container runtime 获取到的 container 的真实信息,有个对应的结构,每秒从 container runtime 获取所有 container 信息,经过处理之后发到 plegCh;
任意 chan 内有数据了之后都会最终触发 syncPod。
总结
至此整个流程已经清楚了,一句话概括就是每有 Pod 需要 Sync 时,会触发 syncPod,在 syncPod 时会调用 configMapManager.RegisterPod 标记缓存无效,reconciler goroutine 每 100ms 执行一次 mountAttachVolumes 去挂载 Pod 所有的 Volume,发现被标记失效就会重新去 apiserver 获取。
至于具体哪些 Pod 需要去挂载哪些 Volume,有另外两个数据结构存储相关信息:DesiredStateOfWorld,ActualStateOfWorld。上文在执行 mountAttachVolumes 的时候出现过,将会在下一篇中分析为什么 QPS 会高,为什么没有走 apiserver cache 的时候进行更详细的分析。